个人碎碎念channel
欢迎加入聊天吹水群组https://t.me/adelesfriends
欢迎加入聊天吹水群组https://t.me/adelesfriends
《ChatGPT的前世今生》
400多页的PPT。从向量空间模型讲起,从语言模型讲起,从rnn讲起。
补课的好材料😘
AI 相关的知识内容,免费的质量高于付费
- 需要一些基本的知识才更容易看懂,不能算0基础入门
- 框架结构很可以,不懂的地方可以问 ChatGPT。(ChatPDF)
- 有很多有趣有用的知识点
- 前面100页历史不感兴趣可以直接跳过
总之不错
From
400多页的PPT。从向量空间模型讲起,从语言模型讲起,从rnn讲起。
补课的好材料😘
AI 相关的知识内容,免费的质量高于付费
- 需要一些基本的知识才更容易看懂,不能算0基础入门
- 框架结构很可以,不懂的地方可以问 ChatGPT。(ChatPDF)
- 有很多有趣有用的知识点
- 前面100页历史不感兴趣可以直接跳过
总之不错
From
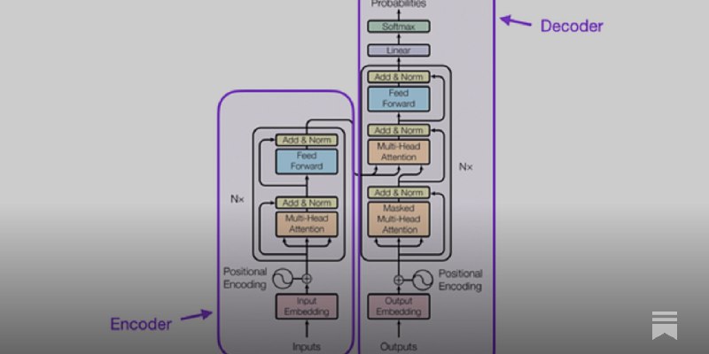
用一句话总结大致就是: 以词汇表为集合空间的 token 序列概率分布预测矩阵叠加注意力 musk 的向量计算,其中还会用到稀疏结构
有个百度的朋友最近面临裁员,知道我曾经和字节在离职问题上撕过而且满载而归,找我问问意见。干脆写一个tips合集,如果你也面临公司裁员,那么可以参考一下我的这篇短文。
声明一下,以下是守规矩的大公司“anti-laying off”攻略,如果你的公司不守规矩或者是小公司,则不一定适用。
一共12条tips。正文开始。
1,真正的离职赔偿是2N起步,而非以讹传讹的N+1。因为2N是劳动合同法规定的资方违约裁员的补偿标准。只要你不同意被裁,公司就只能单方面违约,因此必须最低给2N。
2,计算赔偿金的时候,年终奖要计入员工收入。中国的劳动法、劳动合同法没有“年终奖”这个概念,只有奖金。如果你是年薪制(大厂程序员基本都是这样),那么年终奖就是你的合法收入,分家的时候要计算在内,而非看公司脸色。当然,也有判例不支持年终奖的,要一事一议,但自己的诉求一定要提出来。另外中国有一个《关于工资总额组成的规定》,不是法律,只是个法规,但依然可以用来支持年终奖诉求。
3,在最终谈判阶段,对付大公司最有效的策略是“躺平”,公司和领导最担心你“污染”整个职场,而你每多呆一天都是拿工资的。派活?痛快接。到期问进度?Delay。简而言之,就是把“我躺平”三个字写在脸上但又永远不要明说。如果你有一个零产出、污染环境、还工资照发的员工,想想到底谁最着急?
4,不要做什么“整顿职场”的蠢事,少说、多听、不做事。谈判会持续多轮,因此前面几轮尽量少表达个人态度,不要显得自己很着急很气氛,多获取对方的情报。慢慢来,充分表达出“很喜欢公司、愿意为公司奋斗终生”的正能量,胸有成竹、或者起码让别人以为你胸有成竹。
5,通读《劳动合同法》(注意,不是劳动法),这本小册子将是最近5年内给你带来最高回报的一本书。例如,一晚上读完然后让你多拿两个月工资。
6,公司百分百会以绩效问题劝退你。告诉你一个劳动纠纷领域的细节,公司想要合法裁员,首先要培训、然后调岗、最后还要证明你绩效不行。而前两点都必须获得你的同意才能继续。换言之,只要你够硬,公司就不可能“合法”的裁掉你。至于第三点“证明绩效”,这是个不可能完成的任务,按照中国的判例比例,只要公司以“绩效不达标”的理由来裁员,95%的企业会在法庭上败诉。所以,公司和你谈绩效,你的反应是“不接受,不辩驳,绩效这种东西主观性很强,咱们求同存异”。必要的时候,把这个败诉比例告诉HR,让他们长长见识。
7,谈判的核心是“离职package”,也就是落实到具体多少钱上,不要被眼花缭乱的说法迷了眼。有时候公司会用“缓冲期”来替代一部分赔偿金,这个是可以接受的,毕竟缓冲期不用上班还有工资。
8,如果HR以背景调查、离职证明、你的行业声誉来来威胁你,你告诉他,你已经录音,他所说的内容已经涉嫌敲诈勒索和侵犯名誉权(是真的涉嫌,不是吓唬他),如果发现他做了相关行为,你会发起刑事自诉附带民事诉讼,后面就不是你和他谈判了,而是公安和检察院和他谈判了。都是为了赚钱,没必要把自己兜进去。
9,离职证明是用来表明劳动关系解除的法律文件,仅此而已,不能写什么离职原因、员工绩效,更不能写小作文。如果他们写了,恭喜你,又来钱了。
10,劳动仲裁都是搅混水的。真到了非仲裁不可的地步,认真准备仲裁材料,但别指望能给你解决问题。要认真准备民事诉讼,可以不请律师,自己DIY。
11,所有谈判对话都要录音,不要管什么取证合法性,先录了再说,未来用不用再说。开会谈判,你可以带两个手机,一个藏起来录音,另一个放桌子上当面关机。这些录音在未来可以用来复盘,不一定作为法庭证据。
12,不要陪领导和HR玩什么公司游戏,例如什么职业道德委员会、什么绩效申诉等等,“入此门者,当放弃一切希望”。不要指望有个青天大老爷帮你这个“弃子”匡扶正义。你从知道要被裁员那天起,就已经站在公司的对立面了。
差不多就这些,后面想到继续补充。
声明一下,以下是守规矩的大公司“anti-laying off”攻略,如果你的公司不守规矩或者是小公司,则不一定适用。
一共12条tips。正文开始。
1,真正的离职赔偿是2N起步,而非以讹传讹的N+1。因为2N是劳动合同法规定的资方违约裁员的补偿标准。只要你不同意被裁,公司就只能单方面违约,因此必须最低给2N。
2,计算赔偿金的时候,年终奖要计入员工收入。中国的劳动法、劳动合同法没有“年终奖”这个概念,只有奖金。如果你是年薪制(大厂程序员基本都是这样),那么年终奖就是你的合法收入,分家的时候要计算在内,而非看公司脸色。当然,也有判例不支持年终奖的,要一事一议,但自己的诉求一定要提出来。另外中国有一个《关于工资总额组成的规定》,不是法律,只是个法规,但依然可以用来支持年终奖诉求。
3,在最终谈判阶段,对付大公司最有效的策略是“躺平”,公司和领导最担心你“污染”整个职场,而你每多呆一天都是拿工资的。派活?痛快接。到期问进度?Delay。简而言之,就是把“我躺平”三个字写在脸上但又永远不要明说。如果你有一个零产出、污染环境、还工资照发的员工,想想到底谁最着急?
4,不要做什么“整顿职场”的蠢事,少说、多听、不做事。谈判会持续多轮,因此前面几轮尽量少表达个人态度,不要显得自己很着急很气氛,多获取对方的情报。慢慢来,充分表达出“很喜欢公司、愿意为公司奋斗终生”的正能量,胸有成竹、或者起码让别人以为你胸有成竹。
5,通读《劳动合同法》(注意,不是劳动法),这本小册子将是最近5年内给你带来最高回报的一本书。例如,一晚上读完然后让你多拿两个月工资。
6,公司百分百会以绩效问题劝退你。告诉你一个劳动纠纷领域的细节,公司想要合法裁员,首先要培训、然后调岗、最后还要证明你绩效不行。而前两点都必须获得你的同意才能继续。换言之,只要你够硬,公司就不可能“合法”的裁掉你。至于第三点“证明绩效”,这是个不可能完成的任务,按照中国的判例比例,只要公司以“绩效不达标”的理由来裁员,95%的企业会在法庭上败诉。所以,公司和你谈绩效,你的反应是“不接受,不辩驳,绩效这种东西主观性很强,咱们求同存异”。必要的时候,把这个败诉比例告诉HR,让他们长长见识。
7,谈判的核心是“离职package”,也就是落实到具体多少钱上,不要被眼花缭乱的说法迷了眼。有时候公司会用“缓冲期”来替代一部分赔偿金,这个是可以接受的,毕竟缓冲期不用上班还有工资。
8,如果HR以背景调查、离职证明、你的行业声誉来来威胁你,你告诉他,你已经录音,他所说的内容已经涉嫌敲诈勒索和侵犯名誉权(是真的涉嫌,不是吓唬他),如果发现他做了相关行为,你会发起刑事自诉附带民事诉讼,后面就不是你和他谈判了,而是公安和检察院和他谈判了。都是为了赚钱,没必要把自己兜进去。
9,离职证明是用来表明劳动关系解除的法律文件,仅此而已,不能写什么离职原因、员工绩效,更不能写小作文。如果他们写了,恭喜你,又来钱了。
10,劳动仲裁都是搅混水的。真到了非仲裁不可的地步,认真准备仲裁材料,但别指望能给你解决问题。要认真准备民事诉讼,可以不请律师,自己DIY。
11,所有谈判对话都要录音,不要管什么取证合法性,先录了再说,未来用不用再说。开会谈判,你可以带两个手机,一个藏起来录音,另一个放桌子上当面关机。这些录音在未来可以用来复盘,不一定作为法庭证据。
12,不要陪领导和HR玩什么公司游戏,例如什么职业道德委员会、什么绩效申诉等等,“入此门者,当放弃一切希望”。不要指望有个青天大老爷帮你这个“弃子”匡扶正义。你从知道要被裁员那天起,就已经站在公司的对立面了。
差不多就这些,后面想到继续补充。
Cheetah 是一款基于人工智能的 macOS 应用程序,旨在通过提供实时、谨慎的指导和实时编码平台集成,在远程软件工程面试期间协助用户,使用 Whisper 和 GPT-4
使用 Cheetah可以提高面试表现并增加获得 30 万美元软件工程工作的机会,而无需花费周末时间来应对 leetcode 挑战和记住你永远不会使用的算法。
工作原理:
Cheetah 利用 Whisper 进行实时音频转录,并利用 GPT-4 生成提示和解决方案。你需要拥有自己的 OpenAI API 密钥才能使用该应用程序。如果无法访问 GPT-4,则可以使用 gpt-3.5-turbo 作为替代方案。
Whisper 使用 Georgi Gerganov 的 whisper.cpp 在你的系统上本地运行。需要最新的 M1 或 M2 Mac 才能获得最佳性能。
项目地址
使用 Cheetah可以提高面试表现并增加获得 30 万美元软件工程工作的机会,而无需花费周末时间来应对 leetcode 挑战和记住你永远不会使用的算法。
工作原理:
Cheetah 利用 Whisper 进行实时音频转录,并利用 GPT-4 生成提示和解决方案。你需要拥有自己的 OpenAI API 密钥才能使用该应用程序。如果无法访问 GPT-4,则可以使用 gpt-3.5-turbo 作为替代方案。
Whisper 使用 Georgi Gerganov 的 whisper.cpp 在你的系统上本地运行。需要最新的 M1 或 M2 Mac 才能获得最佳性能。
项目地址
主要功能
在 1 分钟内使用 Vercel 免费一键部署
精心设计的 UI,响应式设计,支持深色模式
极快的首屏加载速度(~85kb)
自动压缩上下文聊天记录,在节省 Token 的同时支持超长对话
一键导出聊天记录,完整的 Markdown 支持
可绑定自己的域名。绑定后即可在任何地方无障碍快速访问
微软开源 Visual ChatGPT
OpenAI 的 ChatGPT(GPT 3 版本)是基于大语言模型,专门训练以文本形式的对话与用户互动。它不是基于多模态模型,不支持图像或语音的输入输出。如果我们想要构建一个类似 ChatGPT 的支持图像理解和生成的系统,那么可能需要使用一个多模态会话模型进行训练。但此类的训练需要消耗大量的数据和算力资源。与此从头开始构建一个全新的系统,不如站在巨人的肩膀上。
微软亚洲研究院的研究人员在预印本网站 arxiv 上发表论文《Visual ChatGPT: Talking, Drawing and Editing with Visual Foundation Models》,提出在 ChatGPT 和多个 Visual Foundation Models 基础上构建 Visual ChatGPT。源代码托管在 GitHub 上。
相关文献 | Github
🤖 投稿:@ZaiHuabot
📣 频道:@TestFlightCN
OpenAI 的 ChatGPT(GPT 3 版本)是基于大语言模型,专门训练以文本形式的对话与用户互动。它不是基于多模态模型,不支持图像或语音的输入输出。如果我们想要构建一个类似 ChatGPT 的支持图像理解和生成的系统,那么可能需要使用一个多模态会话模型进行训练。但此类的训练需要消耗大量的数据和算力资源。与此从头开始构建一个全新的系统,不如站在巨人的肩膀上。
微软亚洲研究院的研究人员在预印本网站 arxiv 上发表论文《Visual ChatGPT: Talking, Drawing and Editing with Visual Foundation Models》,提出在 ChatGPT 和多个 Visual Foundation Models 基础上构建 Visual ChatGPT。源代码托管在 GitHub 上。
相关文献 | Github
🤖 投稿:@ZaiHuabot
📣 频道:@TestFlightCN
Spotify换号转歌单和点赞歌曲工具tunemymusic
好用!
好用!
频道投稿:@zaihuabot
频道地址:@ShortcutsCN